パナソニック WU-LP407 電源制御ユニット [WU-LP407]
商品詳細
メーカー:パナソニック(Panasonic)
品名:電源制御ユニット
品番:WU-LP407(WULP407)
<特長>
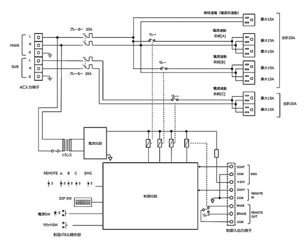
・総電流容量40A(MAIN 20A+SUB 20A)。アース付き3PのACコンセントを7個装備。
・電源投入タイミングは4パターンを搭載。
・AC電源接続部にはスクリューレス端子台を採用。電源線ねじ止め作業を廃止。
| 電源 | AC100V50Hz/60Hz スクリューレス端子台(2系統) 適合線材:単線 φ1.6〜2.0mm (より線の場合は棒端子使用のこと) |
|---|---|
| 消費電力 | 6W |
| 使用温度範囲 | 0℃〜45℃ |
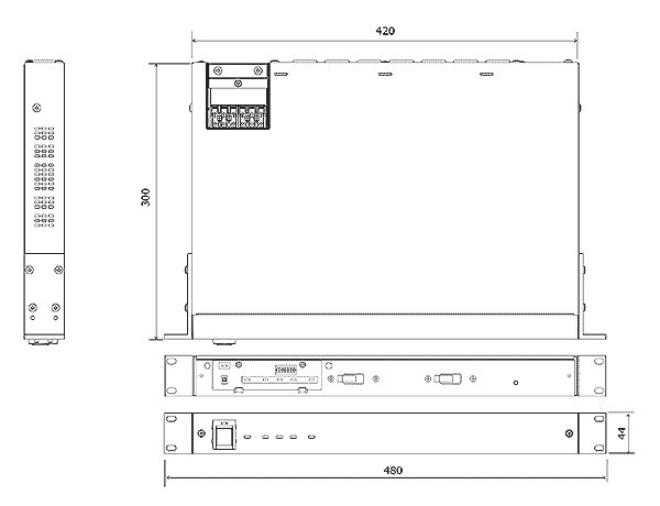
| 寸法 | 幅480mm 高さ44mm 奥行き300mm(突起部含まず) |
| 質量 | 約4kg |
| ACコンセント | <メインブレーカー(20Aブレーカー)> 系統 A:2、系統 B:2、非連動:1 2極接地付コンセント、1個あたり15A以下 <サブブレーカー(20Aブレーカー)> 系統 C:2 2極接地付コンセント、1個あたり15A以下 |
| ACコンセント 制御タイミング | 電源ONのとき、系統A→系統B→系統C→増設用制御出力について、以下の4パターンから選択 (1)電源ON→A→(1秒)→B→(1秒)→C→(1秒)→増設 (2)電源ON→A→(5秒)→B→(5秒)→C→(5秒)→増設 (3)電源ON→A→(5秒)→B→(55秒)→C→(5秒)→増設 (4)電源ON→A→(10秒)→B→(110秒)→C→(5秒)→増設 ※スイッチ設定により、増設用制御出力を系統 A と同時に出力することも可能 電源OFFのときは、増設→ C→B→Aの順序で、1秒間隔で電源OFF |
| 仕上げ | パネル:ABS樹脂黒色塗装 マンセルN1近似色 カバー:黒色塗装 マンセルN1近似色 |
| 外部制御入力端子 | 1回路 (無電圧メイク信号により電源入) 開放電圧12V、 短絡電流1mA |
| 非常用放送設備端子 | 1回路 非常時DC24Vブレイク または 非常時DC24Vメイク、制御電流1mA 系統A、系統B、系統C、増設用制御出力について、個別に連動/非連動を設定可能 |
| 増設用制御出力端子 | 1回路(メイク、ブレイク端子あり、メカニカルリレー) 接点容量 DC24V1A |
※WU-LP067の次期モデルとなります。